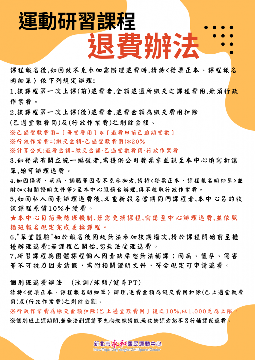
最新課程簡章: 115-1期(1-2月)運動研習簡章 114-6期(11-12月)運動研習簡章 網路報名: 請點我 (第一次使用,請先註冊會員) 單堂資訊: 114-6期(11-12月)單堂課程 (當日報名繳費後立即上課,請提前15-20分鐘完成報名) 課程退費辦法: 健身定型化契約: 永和運動中心健身PT定型化契約 永和運動中心健身房定型化契約